留意!这些学校21考研初试科目大调整!
最近是各大高校公布2021考研招生考试公告时期,其中一些院校对初试科目进行了调整。海天考研提醒考生们一定要留意自己目标院校的官网,查看初试科目是否有变化,以免影响复习,得不偿失。
1、东北大学
东北大学机械工程与自动化学院,2021年硕士研究生招生考试动力工程及工程热物理(专业代码:080700)、能源动力(专业代码:085800)专业初试业务课科目由《826真空技术物理基础》调整为《826热工学》。

东北大学材料科学与工程学院,2021年硕士研究生招生考试材料科学与工程(专业代码:080500)专业初试业务课科目调整为《材料科学基础》,参考书目等信息后续公布。

2、吉林大学
近日,吉林大学官网公布了各学院2021年考试科目及参考书目,部分专业初试科目有较大调整,比如,中国史、世界史由原来自命题改为313历史学基础全国统考,多个学院的课程与教学论专业初试科目由原来的自命题改为311教育学专业基础综合。

原子与分子物理研究所、机械与航空航天工程学院、汽车工程学院等专业的考试科目均有所变化!
3、东北师范大学
根据《教育部办公厅关于进一步规范和加强研究生考试招生工作的通知》文件要求,自命题科目一般应按一级学科命题,东北师范大学文学院即将调整2021 年硕士研究生招生专业目录。

4、杭州电子科技大学
根据研究生培养需要,结合招生实际情况,杭州电子科技大学通信工程学院拟将2021年硕士招生考试科目(范围)做出调整。如下图

5、长安大学
长安大学马克思主义学院已发布2021年马克思主义学院硕士研究生招生考试大纲和专业目录。

6、中央民族大学
报考中央民族大学理学院学科教学(物理)专业学位硕士研究生的考生, 原考试科目普通物理学(电磁学、光学)(科目代码855)改为物理综合(大学物理、狭义相对论基础、量子力学初步,分数比例约为100:20:30)(科目代码待定),物理综合的参考书为:《普通物理学》(力学、电磁学、光学、狭义相对论基础)(程守洙 江之永主编)、《量子力学教程》(第一、二章)(周世勋 原著 陈灏 修订)。

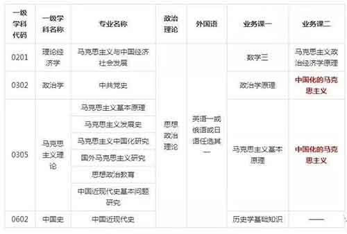
最后,海天考研小编给大家解释下,什么叫初试自命题科目按一级学科统一命题。
一级学科是大类,二级学科是一级学科下面细分的小类,相当于方向,一般是有水平的学校自己开设的。
“按一级学科统一命题”,指的是同一个一级学科下面的各专业使用同样的考卷。
“初试自命题科目按一级学科统一命题”即是指同一个一级学科下面的各专业的初试专业课(自命题科目)使用同样的考卷。

比如:上表中的“马克思主义理论”是一级学科,下面分(1)“马克思主义基本原理”、(2)“马克思主义发展史”、(3)“马克思主义中国化研究”、(4)“国外马克思主义研究”、(5)“思想政治教育”、(6)“中国近现代史基本问题研究” 共6个专业,是二级学科。这六个专业20考研都使用同样的考卷,即业务课一《马克思主义基本原理》 业务课二《中国化的马克思主义》。






